Instance Verification Kit (IVK)
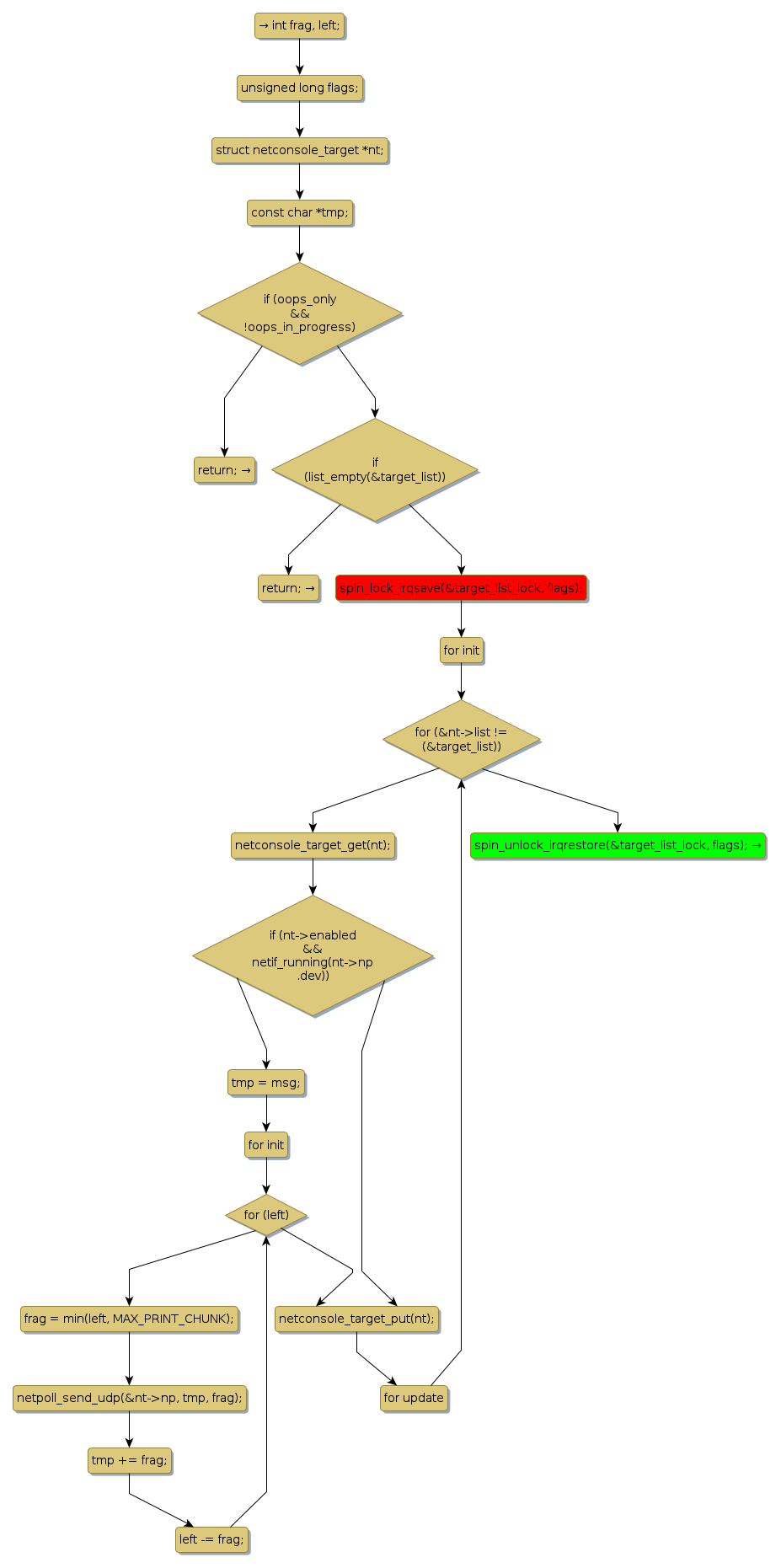
spin lock @ [19036+44+/linux-3.19-rc1/drivers/net/netconsole.c]
Instance Signature: target_list_lock
|
The Matching Pair Graph:
|
|
Function Name
|
Control Flow Graph (CFG)
|
Events Flow Graph (EFG)
|
Source Correspondence
|
|
write_msg
|
|
|
[18725+9+/linux-3.19-rc1/drivers/net/netconsole.c]
|